近日,tyc33455cc张涛教授团队和吴世安教授团队合作于《progress in neurobiology》在线发表了题为“MST1 mediates neuronal loss and cognitive deficits: A novel therapeutic target for Alzheimer’ s disease”的研究论文,首次报道了MST1介导了阿尔茨海默病中突触的丢失和认知功能的损伤,并有望成为阿尔茨海默病治疗的新靶点。该论文的第一作者为tyc33455cc的博士后王晖和博士生尚莹春、王恩林。

阿尔茨海默病(Alzheimer’s disease, AD)是全球患病人数最多的神经退行性疾病,而我们已经成为全球AD患病人数最多、增长最快的国家。目前Aβ的沉积被认为是AD的重要致病原因之一,然而在何种条件下Aβ的积累会产生AD表型,以及Aβ通过何种途径诱导认知障碍和神经元凋亡是一个值得深入研究的课题。Hippo信号通路是一条在哺乳动物中高度保守的通路,与组织和器官大小及细胞增殖、分化和凋亡密切相关。虽然有证据显示MST1介导神经元的死亡、氧化应激等过程并与多种神经退行性疾病密切相关,但是MST1与AD间的关系尚不十分明确。
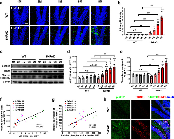
该团队首先发现在5xFAD小鼠中MST1的激活与Aβ的沉积和神经元凋亡水平呈显著的正相关。进一步的研究结果显示6月龄5xFAD小鼠的神经元上存在大量的凋亡小体与p-MST1(T183)的共定位,预示着MST1的激活在5xFAD小鼠神经元凋亡中起到关键作用(图1)。

图1:5xFAD小鼠海马中MST1的激活呈的年龄依赖性增加
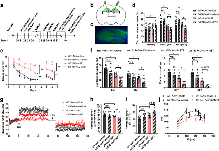
5xFAD小鼠最早在2-3月龄出现Aβ沉积,但不会出现认知缺陷和神经元的丢失,因此该团队在2月龄的小鼠的海马DG脑区注射AAV病毒过表MST1并在3月龄进行检测,探讨在小鼠脑内Aβ的沉积是否通过激活MST1引起AD表型。结果显示3月龄的5xFAD小鼠没有表现出明显的识别记忆、空间学习记忆能力的损伤,过表MST1可以引起WT小鼠AD样的认知障碍、突触可塑性损伤和神经元的凋亡,并且在5xFAD小鼠中过表MST1会表现出更为严重的AD表型。有趣的是,过表达MST1均不会导致可溶性和不可溶性Aβ增加,说明MST1的过度激活不会促进Aβ的生成。上述结果表明,激活的MST1介导了AD发生发展过程中的突触丢失和神经元凋亡,而Aβ促进了MST1的激活(图2)。进一步向DG区通过注射AAV2/9-GFP-shMST1发现,敲低MST1可以显著提高7月龄5xFAD小鼠的认知能力、突触可塑性、树突棘密度和突触相关蛋白的水平,并显著降低5xFAD小鼠神经元的凋亡水平。

图2:MST1的上调加速了3月龄5xFAD小鼠的认知和突触可塑性损伤
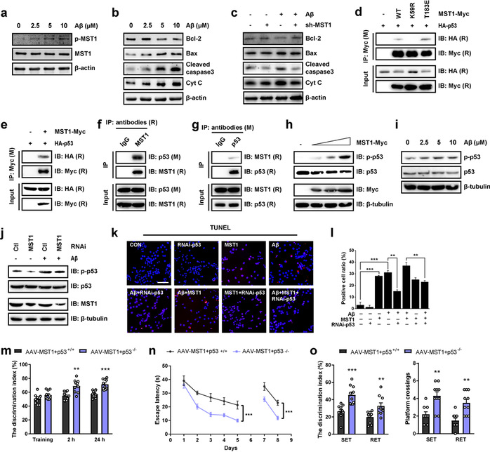
该团队在进一步研究中希望探究在AD中MST1是通过何种途径调控细胞凋亡的发生。通过免疫共沉淀结合质谱分析(IP-MS)发现p53与MST1存在相互作用,并通过细胞实验揭示了MST1与p53的相互作用受到MST1激酶活性的调节。同时,在PC12细胞中p-p53水平随着MST1和Aβ的增加而上调,提示Aβ可能通过促进MST1磷酸化激活p53,进而诱导神经元细胞死亡。为了研究p53在MST1激活诱导的认知障碍中的作用,该团队在2月龄的p53+/+或p53-/-鼠的DG脑区注射AAV病毒过表达MST1。结果显示敲除p53可以显著改善MST1过表达引起的认知损伤(图3)。

图3:MST1介导p53依赖的神经元凋亡
最后该团队进一步探讨MST1能否成为治疗AD的一个潜在药物靶点。通过鼻腔给药的方式给予6月龄的小鼠一个月的MST1小分子抑制剂XMU-MP-1。结果显示XMU-MP-1可以显著抑制MST1的激活,并改善5xFAD的AD表型和p53的激活。
到目前为止,更多的AD的临床药物的开发都集中在Aβ上,但不幸的是这些疗法大多没有成功。可能的原因是Aβ不会立即产生神经元损伤。然而,一旦MST1激活发生,它与认知能力下降的关系比Aβ的积累更密切。本研究结果表明,在5xFAD小鼠中,无论是通过基因敲除MST1或通过药理学方法抑制MST1的激活,都可以显著预防认知缺陷和神经元损伤。这些结果表明,调节MST1是一种不需要依赖于清除Aβ,直接抵抗和改善AD病理特征和临床症状的有效治疗方法。
论文链接:https://www.sciencedirect.com/science/article/pii/S0301008222000661?via%3Dihub



